时间:2025-01-14
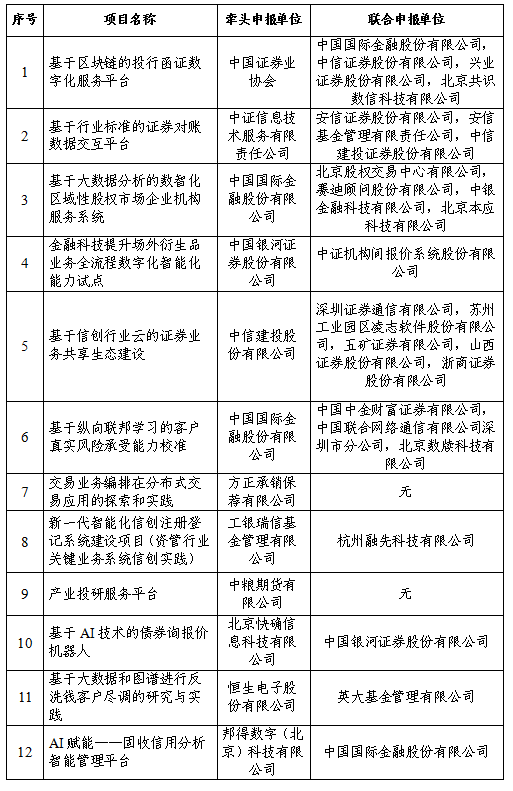
为推动资本市场金融科技创新试点工作进一步发展与完善,促进资本市场数字化转型,持续释放金融科技创新潜能,2022年11月,北京地区启动第二批资本市场金融科技创新试点项目申报工作。截至目前,12个申报项目已通过征集遴选、专家评审、专业评估等环节,拟纳入第二批资本市场金融科技创新试点,现就相关项目方案向社会公开征求意见。公众可通过以下途径和方式提出反馈意见:
1.电子邮箱:bjfintech@csrc.gov.cn。
2.通讯地址:北京市西城区金融大街26号金阳大厦6层,
邮政编码:100033。
3.咨询电话:010-66536527(工作日9:00-17:00)。
意见反馈截止时间为2025年1月21日。

资本市场金融科技创新试点
(北京)专项工作组办公室
(中国证监会北京监管局代章)
2025年1月9日

