专精特新中小企业公共服务示范平台
首页
应用中心
数字化方案
登录
|
注册

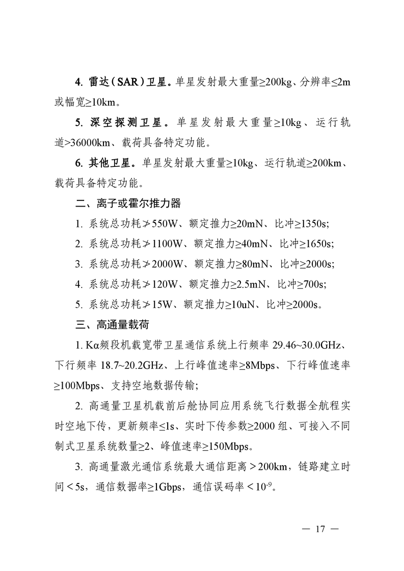
关于印发黑龙江省航空器整机产品奖励政策实施细则等5个实施细则的通知

发布时间:2025.09.16
发布部门:黑龙江省工业和信息化厅

原文链接: http://gxt.hlj.gov.cn/gxt/c106958/202509/c00_31876192.shtml
上一篇:衡阳市农业农村局对常宁市、耒阳市2025年高标准农田建设项目初步设计市级评审的公示
下一篇:梧食药安和质强办函〔2025〕4号-梧州市食品药品安全和质量强梧委员会办公室关于开展2025年梧州市“质量月”活动的通知
更多内容
  • 关于公布第九批山东省首版次高端软件名单的通知
  • 江西省关于印发《第十三届中国创新创业大赛(江西赛区)实施方案》的通知
  • 汕头市工业和信息化局关于组织2026年省制造业当家重点任务保障专项企业技术改造资金项目入选项目库的补充通知
  • 湖南省人民政府办公厅关于印发《湖南省加快经济社会发展全面绿色转型实施方案》的通知
  • 转发广东省科学技术厅关于组织申报2024年度广东省重点领域研发计划“高端医疗器械”重点专项项目的通知
  • 关于公布2025年第一批河北省创新型中小企业名单的通知
  • 关于印发《新疆维吾尔自治区就业困难人员认定管理办法》的通知
  • 关于公开征求《聊城市“人工智能+制造”行动方案(征求意见稿)》意见的公告
  • 石化化工、钢铁、有色金属、建材行业数字化转型实施指南
  • 广东省住房和城乡建设厅关于第二批智能建造新技术新产品创新服务典型案例的公示
  • 西安市科学技术局关于征集2025年“揭榜挂帅”制技术攻关需求解决方案的通知
  • 关于公开征求《慈溪市推进科技创新和产业创新深度融合的行动方案(2025-2027)(征求意见稿)》意见的公告
  • 市工业和信息化局关于印发《深圳市工业和信息化产业发展专项资金管理办法》的通知
  • 关于2025年第三批“企业找技术”揭榜挂帅项目定帅结果的公示
  • 海口市第五次全国经济普查公报(第一号) ——海口市第五次全国经济普查顺利完成
  • 关于对《通州区加强科技创新引领高质量发展支持办法(征求意见稿)》公开征求意见的公告
  • 关于调整本市非居民用天然气销售价格的通知
  • 自治区市场监管局办公室关于仅销售预包装食品备案信息查询方式的函
  • 关于组织实施2025年广东省制造业当家重点任务保障专项资金普惠性制造业投资奖励测算项目和支持项目入库的通知
  • 关于组织2024年珠海市市级企业技术改造资金项目入选项目库的通知
关于科策云
  • 关于我们
  • 用户协议
  • 隐私政策
  • 意见反馈
  • 快捷入口
  • 高企评测
  • 政策匹配
  • 解决方案
  • 智能问答
  • 数据大屏
  • 政策推送
  • 项目查询
  • 专精特新评测
  • 网站地图
  • 友情链接
  • 华夏泰科
  • 北京华夏泰科咨询集团有限公司
  • 联系我们
    • 客服电话:400-086-8855
    • 工作时间:工作日 9:00-18:00
    • 客服邮箱:hxtkservice@techchn.cn
    • 商务合作:13810994960
    • 地址:中国苏州创业园竹园路209号2号楼-2005
    • ©2014-2024 苏州科策云科技有限公司
    • 举报电话:18811722269
    • 苏ICP备2024135086号
    • 苏公网安备32059002006075