专精特新中小企业公共服务示范平台
首页
应用中心
数字化方案
登录
|
注册

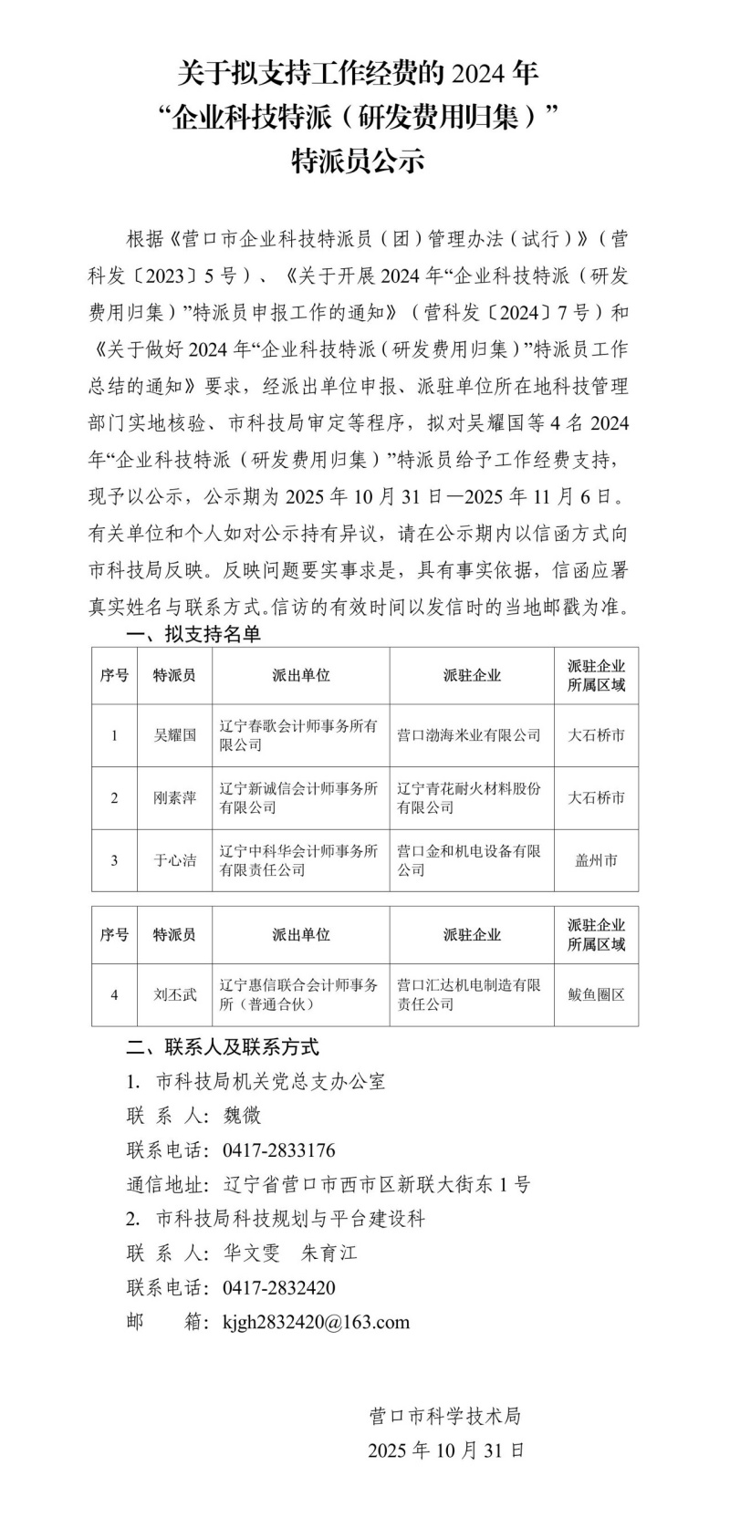
关于拟支持工作经费的2024年“企业科技特派(研发费用归集)”特派员公示

发布时间:2025.10.31
发布部门:营口市科学技术局

原文链接: https://kjj.yingkou.gov.cn/003/20251031/9e8269fd-f3ea-4af0-b60d-973b7379ec71.html
上一篇:关于开展2024年度元宇宙科技政策兑现申报工作的通知
下一篇:关于组织申报2025年度国家智能制造系统解决方案“揭榜挂帅”项目的通知
更多内容
  • 北京市平谷区科学技术和经济信息化局关于印发《平谷区促进中小企业发展若干措施》的通知
  • 财政部中央宣传部科技部工业和信息化部海关总署税务总局广电总局关于“十五五”期间支持科普事业发展进口税收优惠政策管理办法的通知
  • 合肥市关于企业预留计生奖励资金划拨有关问题的通知
  • 南山区科技创新局关于《重点科技创新类机构支持计划操作规程(征求意见稿)》公开征求意见的通知
  • 关于2025年度省科技企业孵化器认定及众创空间备案拟推荐载体单位名单的公示
  • 关于《福建省固体废物污染环境防治条例(草案)》的说明
  • 关于征集2025年科创中国·北京创新荟产学研合作研讨交流活动的通知
  • 关于“十五五”期间中国进出口商品交易会展期内销售的进口展品税收优惠政策的通知
  • 青海省财政厅关于2024年第一批调整新增专项债券资金用途的公告
  • 关于公布2025年度第二批创新型中小企业及2022年创新型中小企业复核通过企业的通知
  • 上海市松江区发展和改革委员会关于印发《松江区关于支持企业开展并购重组的若干措施(试行)》的通知
  • 公 告
  • 市工业和信息化局关于2023年三季度工业企业扩产增效拟奖励项目公示的通知
  • 自治区科技厅关于公布第十三批自治区级技术转移机构名单的通知(桂科发〔2025〕400号)
  • 防城港市商务局关于2026年防城港市家电以旧换新和3C数码产品购新补贴活动(第五批)参与商家预征选名单的公示
  • 应急管理部办公厅关于征集2025年度应急管理先进适用技术装备推广与安全生产落后技术装备淘汰目录的通知(应急厅函〔2025〕359号)
  • 2025年度沈阳市知识产权信息公共服务备案网点名单公示
  • 关于转发《新材料重大专项专项办关于组织申报重点新材料研发及应用国家科技重大专项(科技创新2030重大项目)2026年度项目的通知》的通知
  • 辽宁省工业和信息化厅关于公布辽宁省专精特新中小企业名单(2023年度第二批)的通知
  • 潮州市工业和信息化局关于潮州市2023年广东省先进制造业发展专项企业技术改造新增资金项目拟安排计划的公示
关于科策云
关于我们
用户协议
隐私政策
意见反馈
算法公示
快捷入口
高企评测
政策匹配
解决方案
智能问答
数据大屏
政策推送
项目查询
专精特新评测
网站地图
友情链接
华夏泰科
北京华夏泰科咨询集团有限公司
联系我们
  • 客服电话:400-086-8855
  • 工作时间:工作日 9:00-18:00
  • 客服邮箱:hxtkservice@techchn.cn
  • 商务合作:13810994960
  • 地址:中国苏州创业园竹园路209号2号楼-2005
  • ©2024-2026 苏州科策云科技有限公司
  • 举报电话:18811722269
  • 苏ICP备2024135086号
  • 苏公网安备32059002006075
  • 网信算备320505753435801260013号