专精特新中小企业
公共服务示范平台
首页
应用中心
数字化方案
登录
|
注册
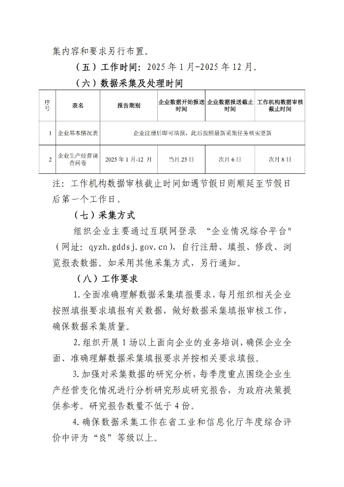
茂名市工业和信息化局关于聘请服务机构开展2025年度制造业企业情况综合数据采集工作的公告
发布时间:2025.05.26
发布部门:茂名市工业和信息化局
原文链接: http://www.maoming.gov.cn/gxj/gkmlpt/content/1/1482/post_1482540.html
上一篇:
关于转发《第二十三届“深圳(湾区)知名品牌”培育评价活动启动公告》的通知
下一篇:
广州市荔湾区市场监督管理局关于征集第三方机构开展2025年知识产权工作专项资金项目评审验收等服务工作的公告
更多内容
关于2025批西安市科技创新智库认定情况的公示
云南省科技厅关于开展2026年度云南省科技型企业孵化器认定申报工作的通知
深圳市龙岗区文化广电旅游体育局关于印发《龙岗区支持住宿业高质量发展若干措施》的通知
一图读懂 |《苏州市特色农副产品高质量发展三年行动方案(2025-2027)》
工业和信息化部等六部门关于组织开展2023年度国家绿色数据中心推荐工作的通知
宁夏回族自治区认定机构:关于取消宁夏回族自治区电力设计院有限公司等2家企业高新技术企业资格的公告
广东省市场监督管理局关于征集2025年度产品伤害监测项目的通告
关于对《东城区政府投资管理办法》(征求意见稿)公开征求意见的通知
关于印发广州市现代会展产业链高质量发展三年行动计划(2024-2026年)的通知
《药品经营许可证》(零售)换发公示(第20240049号)
关于拨付灵活就业(不宜外出)社会保险 补贴资金的公示
关于推荐赋予科研人员职务科技成果所有权或长期使用权试点单位的通知
金华市商务局金华市财政局关于印发《中国(浙江)自由贸易试验区金义片区鼓励改革创新实施办法》的通知
中山市关于开展在研科技计划项目评估检查的通知
关于征求《淮安水稻倒伏绿色综合防控技术规程》等5项淮安市地方标准(征求意见稿)意见的通知
茂名市工业和信息化局关于2024年省级创新型中小企业拟认定名单的公示
关于申报2024年度朝阳区促进生活性服务业发展引导资金项目的通知
关于《房山区传统村落集中连片保护利用规划(2024年—2035年)(征求意见稿)》公开征集意见的公告
阳江市市场监督管理局关于2026年阳江市数据知识产权推广服务项目申报储备再次形式审查结果的公示
关于转发《广东省工业和信息化厅 广东省科学技术厅 广东省商务厅关于省级促进产业有序转移资金项目入库的通知》并开展有关项目入库申报工作的通知