各区人民政府,市政府各委、办、局:
创新是引领发展的第一动力,保护知识产权就是保护创新。近年来,全市各行业深入学习贯彻习近平总书记关于知识产权工作的重要论述和视察天津重要讲话精神,大力发展新技术、新产业、新业态、新模式,推动科技创新和产业创新深度融合,强化重点领域关键核心技术攻关,形成了一批创新性强、经济社会效益显著的核心专利,为加快发展新质生产力、促进科学技术进步和经济社会高质量发展作出了突出贡献。
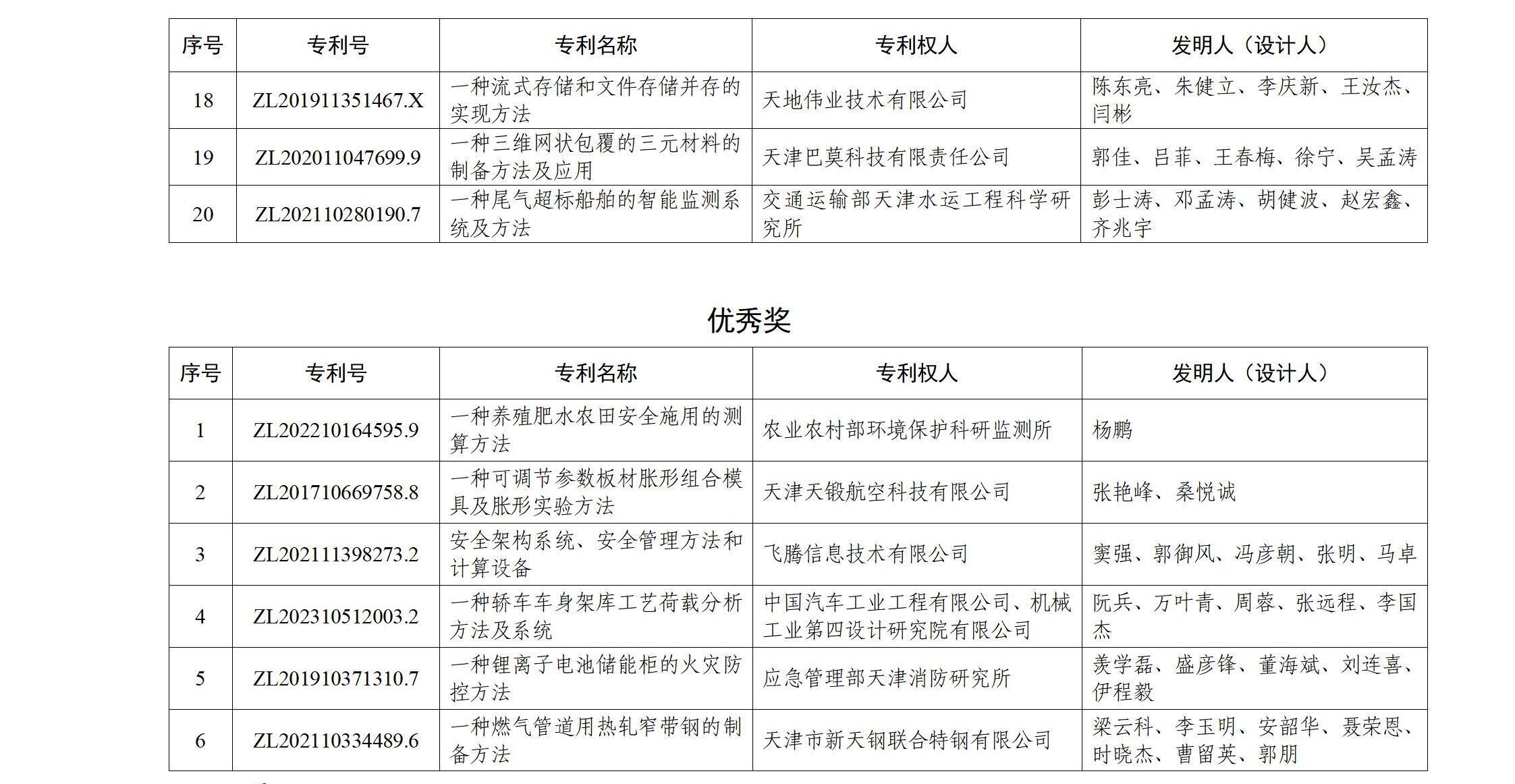
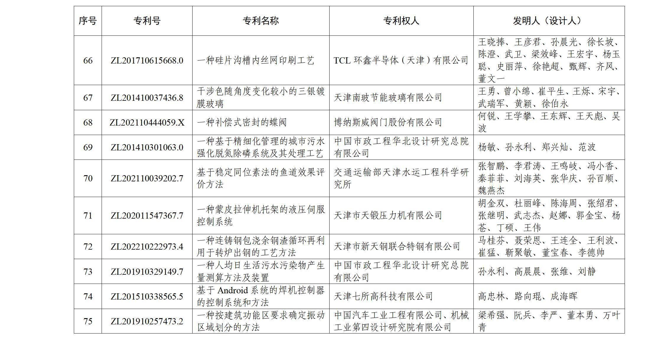
为表彰先进,引导和激励各行业提升自主创新能力,根据《天津市专利促进条例》有关规定,市人民政府决定,授予“一种天然碱生产工艺”等20项专利第十三届天津市专利金奖,授予“一种养殖肥水农田安全施用的测算方法”等79项专利第十三届天津市专利优秀奖,授予“一种PIN开关器件用硅外延片的制备方法”1项专利第十三届天津市专利创业奖。
希望获奖项目的专利权人和发明人(设计人)珍惜荣誉、再接再厉,守正创新、锐意进取,进一步加大科技创新力度,推动更多发明创造成果专利化,促进更多专利技术转化运用,为推动经济社会高质量发展再创佳绩、再立新功。全市各行业要以受到表彰的专利权人和发明人(设计人)为榜样,加强原始创新和关键核心技术攻关,努力产出更多应用类、实用型的创新成果,支撑、引领和带动产业发展。各区、各部门要高度重视知识产权工作,持续强化知识产权高质量创造、高效益运用、高标准保护、高品质服务,支持引导各类创新主体培育高价值专利、专利组合和专利密集型产品,加速形成专利转化运用长效机制,以科技创新引领产业创新,为纵深推进知识产权强市建设,奋力谱写中国式现代化天津篇章提供坚实支撑。
附件:第十三届天津市专利奖获奖项目名单
天津市人民政府
2025年12月25日











附件:
《天津市人民政府关于表彰第十三届天津市专利奖获奖项目的决定》全文下载

