丰教发〔2024〕12号
各街道办事处、镇政府,相关委、办、局:
经区政府同意,现将《丰台区2024年义务教育阶段入学工作实施意见》印发给你们,请认真贯彻执行。
北京市丰台区教育委员会
2024年4月29日
(此件公开发布)
丰台区2024年义务教育阶段入学工作实施意见
根据《中华人民共和国义务教育法》《北京市实施〈中华人民共和国义务教育法〉办法》等法律法规,为落实《中共北京市委教育工作领导小组关于印发〈北京市关于进一步深化教育教学改革全面提高义务教育质量的意见〉的通知》精神,严格按照《北京市教育委员会关于2024年义务教育阶段入学工作的意见》(京教基二〔2024〕4号)要求,依法保障区域内适龄儿童少年平等接受义务教育权利,经区政府批准,现就2024年本区义务教育阶段入学工作提出如下意见,请各单位认真贯彻执行。
一、指导思想
以习近平新时代中国特色社会主义思想为指导,全面贯彻落实党的二十大和二十届二中全会精神,锚定教育强国建设目标任务,严格落实教育部阳光招生专项行动要求和市委市政府决策部署,不断提高“四个服务”水平,大力促进教育公平。全面推进丰台基础教育“强基工程”,进一步完善入学机制,严肃工作纪律,严格规范要求,逐步推进与学区制改革相匹配的入学办法,确保本区义务教育阶段入学工作有序推进。
二、工作原则
(一)坚持政府统筹,将义务教育阶段入学工作作为政府责任予以落实。
(二)坚持区级为主,区教委负责组织实施全区义务教育阶段入学工作。
(三)坚持免试就近,确保每一名适龄儿童少年平等接受义务教育。
(四)坚持有序规范,严格规范程序,严肃执纪问责,确保平稳有序。
三、入学政策
(一)入学条件及要求
1.丰台区户籍或随父母(或其他法定监护人)实际居住在丰台区(需提供父母或其他法定监护人的房屋产权材料,以下相同)具有本市其他区户籍的适龄儿童,凡年满6周岁(2018年8月31日以前出生)均须参加学龄人口信息采集,免试就近入学。本市其他区户籍无房家庭适龄儿童申请在丰台区入学的,按有关规定办理。
本市户籍本区小学毕业生按照规定进入初中继续接受并完成义务教育。
2.按本市户籍对待的适龄儿童少年,包括区台办认定的台胞子女、区侨务部门认定的华侨子女、国家或北京市博士后管理部门认定的在京在站博士后研究人员子女、符合随军进京落户条件正在办理随军手续的现役军人子女,父母一方为本市户籍或持有《北京市工作居住证》的适龄儿童少年,入学方式与本市户籍相同。
3.非本市户籍适龄儿童少年入学,按照北京市非本市户籍适龄儿童少年接受义务教育材料审核指导要求,制定本区实施细则,建立日常联合审核机制并积极稳妥做好义务教育全学段审核。父母持本人在京务工就业材料、在丰台区实际住所居住材料、全家户口簿、北京市居住证,到居住地所在街道办事处或镇人民政府参加入学资格审核,通过后进入入学程序。
(二)相关政策及规定
1.强化部门联动审核,区教委联合相关部门共同审核入学资格,非住宅性质的用房不得作为入学资格条件。
2.根据学位供给情况和户籍、房产、居住年限,确定入学学区、入学方式和入学顺序。设置过渡期,逐步推进儿童少年在学区内入学。
3.积极稳妥推进以登记入学为主、单校划片和多校划片相结合的入学方式。
对儿童入学登记地址、就读学校实施登记管理。在部分学校实行购置“二手房”的房主子女通过多校划片派位方式小学入学。
实行“六年一学位”的学校,学校服务范围内的地址自用于登记入学之年起开始记录,六年内只提供一个本校单校划片小学入学学位(符合国家生育政策的除外),不符合该校单校划片入学条件的儿童参加多校划片派位入学。
自2021年9月1日起,儿童迁移户口或出生落户,如户主不是儿童父母(或其他法定监护人)、祖父母或外祖父母的,参加多校划片派位入学。
自2023年9月1日起,小学阶段转入的学生,初中入学时通过多校划片派位方式入读初中。
在第二批入学中,学校在接收完成单校划片入学的儿童少年后,剩余的招生计划用于多校划片,根据儿童少年填报的志愿由计算机随机分配,确定入学学校。
自2024年起,新增教育资源学位原则上用于多校划片入学。
4.符合回其他区就读条件的本区小学毕业生,须按照市教委的要求完成申请、审核、登记手续。
其他省、自治区、直辖市或本市其他区具有本市户籍的小学六年级毕业生申请回丰台区就读初中的,需具有丰台区户籍或随父母(或其他法定监护人)实际居住在丰台区。
5.残疾儿童少年同等条件下在服务范围内就近就便优先入学。
6.区级以上引进人才子女入学,由区义务教育阶段入学工作领导小组严格审批,统筹解决。烈士子女、台籍学生、华侨子女、现役军人子女、全国劳动模范子女按有关规定在同等条件下给予照顾。
四、入学方式
(一)小学入学
1.第一批
符合条件的儿童可自愿选择入读有第一批招生计划的公办学校、民办学校,填报志愿派位入学。
2.第二批
本区户籍儿童、父母自有住房的本市其他区户籍儿童、按本市户籍对待的儿童、父母自有住房的非本市户籍儿童,在《丰台区2024年义务教育阶段入学工作时间表》规定时间由其父母(或其他法定监护人)持全家户口簿、实际居住材料、信息采集表等,到区教委划定的学校审核入学信息。
(1)单校划片
符合学校单校划片入学条件的儿童,可选择对应学校直接入学。
(2)多校划片
符合学校单校划片入学条件,但未选择单校划片入学的儿童,在审核学校所在学区参加多校划片派位入学。
不符合学校单校划片入学条件、无单一对应学校的儿童(含本区集体户口、公共户、本市其他区户籍无房家庭儿童等),在审核学校所在学区参加多校划片派位入学。
父母租住房屋的非本市户籍儿童,在居住地所在街镇对应学区参加多校划片派位入学。
(二)初中入学
1.第一批
(1)符合条件的一贯制学校小学毕业生可自愿选择入读本校初中。
(2)符合条件的小学毕业生可自愿选择填报公办学校、民办学校志愿,派位入学。
2.第二批
(1)单校划片
符合学校单校划片入学条件的本区小学毕业生,按照小学初中对口直升的方式入学。当报名人数小于招生人数时全部录取,当报名人数大于招生人数时电脑随机派位。
(2)多校划片
符合学校单校划片入学条件,但未被录取的本区小学毕业生,在毕业小学所在学区参加多校划片派位入学。
无对应初中学校的本区小学毕业生,在毕业小学所在学区参加多校划片派位入学。
本市户籍本区小学毕业生小学入学后随父母(或其他法定监护人)实际居住地在区内变更,变更后的居住地不在原初中入学学区的,可申请到现居住地所在街镇对应学区参加多校划片派位入学。
回丰台区就读的其他省、自治区、直辖市或本市其他区小学毕业生,按照户籍地或实际居住地所在街镇确定入学学区,参加多校划片派位入学。
五、工作要求
(一)统筹协调,加强领导
区义务教育阶段入学工作领导小组定期组织召开会议,听取工作进展汇报,协调各部门工作,统筹研究解决入学工作中出现的问题。
(二)规范程序,杜绝违规
各学校应严格按照区教委确定的义务教育入学范围和招生计划,招收符合条件的适龄儿童少年入学。严格执行市、区教委统一规定的入学工作时间和程序。严禁以考试成绩和各类竞赛证书、培训竞赛成绩、考级证明等作为招生依据。严禁以面试、评测、接收简历等形式选拔学生。严禁学校和校外培训机构以培训班、校园开放日、夏令营等形式提前招生、选拔学生。严禁任何学校以实验班、特色班、国际部、国际课程班等名义招生。
(三)明确职责,加强监管
区教委统一组织入学工作,加强对本区义务教育学校入学工作的指导、监督和检查;会同街道办事处、镇人民政府组织督促适龄儿童少年在新学年开学时入校就读,做好控辍保学工作。相关委办局、各街镇要统一思想、高度重视,加强对本实施意见的学习和培训,按照职责分工认真履职,相互配合,规范操作,认真审核。区纪委区监委派驻组依法依规严肃处理违规、违纪行为。
(四)及时公示,加强宣传
及时向社会公布义务教育阶段入学政策等相关信息,通过多种方式进行宣传。各街镇要加大宣传力度,组织各社区(村)向非本市户籍儿童家长进行宣传,耐心细致地做好说明和解释工作。
本意见自公布之日起实施。
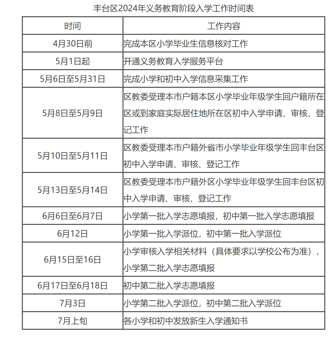
附件


