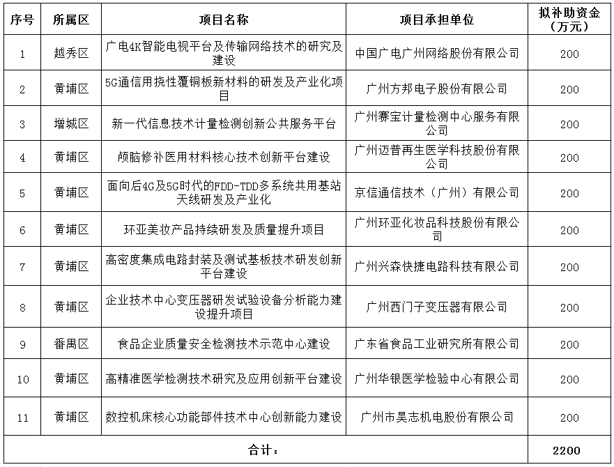
根据广东省工业和信息化厅《关于开展2023年省级促进经济高质量发展专项资金(产业创新能力建设)项目入库的通知》《广东省工业和信息化厅关于下达2023年省级促进经济高质量发展专项资金(产业创新能力建设)项目计划(第三批)的通知》(粤工信创新函〔2024〕2号),经会各区工信部门开展2023年省级促进经济高质量发展(产业创新能力建设)专项资金项目的征集、评审、推荐等流程,我局拟推荐省级企业技术中心11个项目申报2023年省级促进经济高质量发展(产业创新能力建设)专项资金项目资金(第三批)支持。现将项目计划名单(第三批)予以公示,公示期为7个自然日。
对公示项目有异议的,请在公示期内以书面形式反映。单位意见请加盖公章,个人意见请署实名,并注明具体联系方式。以电话或电子邮件形式反馈的意见无效。受理时间:2024年3月6日至2024年3月12日(工作日上午9:00-12:00,下午14:00-18:00)。
广州市工业和信息化局
2024年3月6日
(联系人:邱武强,联系电话:83123819)

