



相关附件:
信用信息查询相关操作流程.doc
自然科学基金项目可行性报告.doc
自然科学基金项目申请单位承诺书.doc
自然科学基金项目申请人承诺书模版.doc
省通知原文:
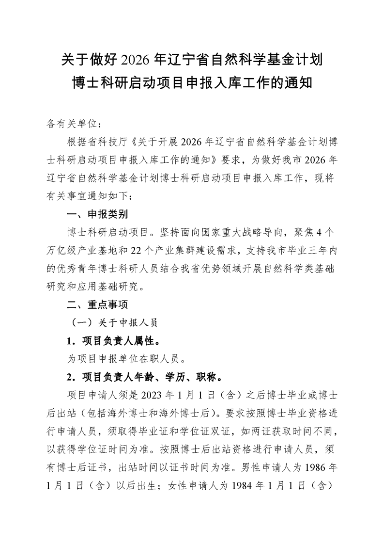
关于开展2026年辽宁省自然科学基金计划博士科研启动项目申报入库工作的通知




相关附件:
信用信息查询相关操作流程.doc
自然科学基金项目可行性报告.doc
自然科学基金项目申请单位承诺书.doc
自然科学基金项目申请人承诺书模版.doc
省通知原文:
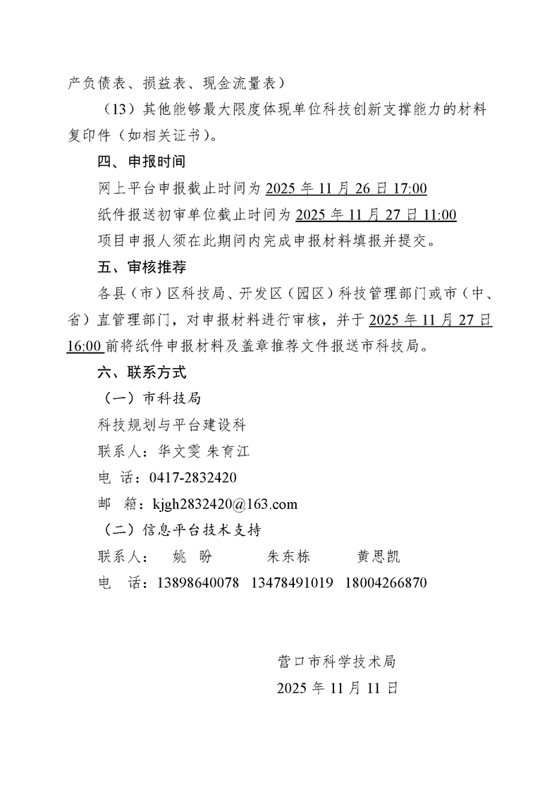
关于开展2026年辽宁省自然科学基金计划博士科研启动项目申报入库工作的通知