各省、自治区、直辖市、新疆生产建设兵团交通运输厅(局、委),部属各单位,部内各司局:
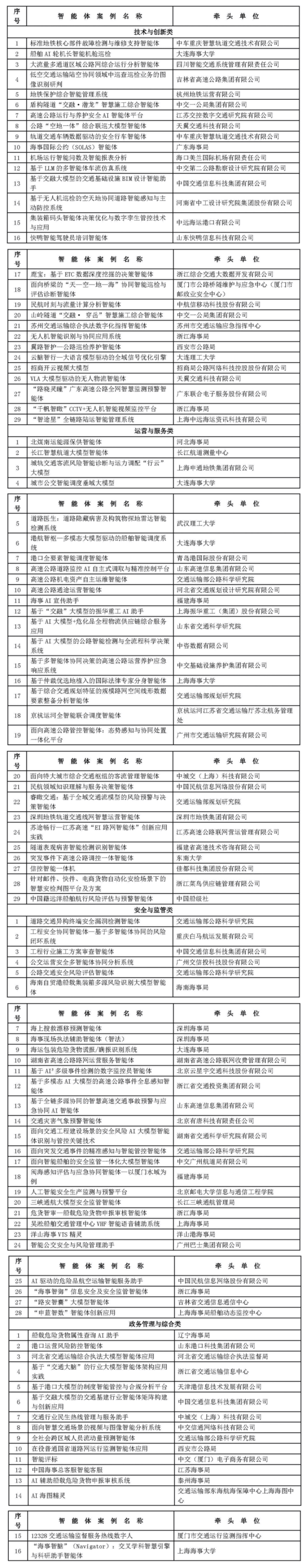
为贯彻落实党中央、国务院决策部署,深入实施“人工智能+交通运输”行动,推动人工智能在交通运输领域规模化创新应用,交通运输部指导举办了第一届综合交通运输大模型智能体创新应用大赛。现将大赛中涌现出的102项优秀作品案例名单印发给你们,供工作中参考借鉴。
交通运输部办公厅
2026年1月23日
(此件公开发布)
综合交通运输大模型智能体创新应用典型案例名单(第一批)

注:案例名称根据分类按拼音首字母排序。
附件下载:
综合交通运输大模型智能体创新应用典型案例(第一批).pdf

