专精特新中小企业公共服务示范平台
首页
应用中心
数字化方案
登录
|
注册

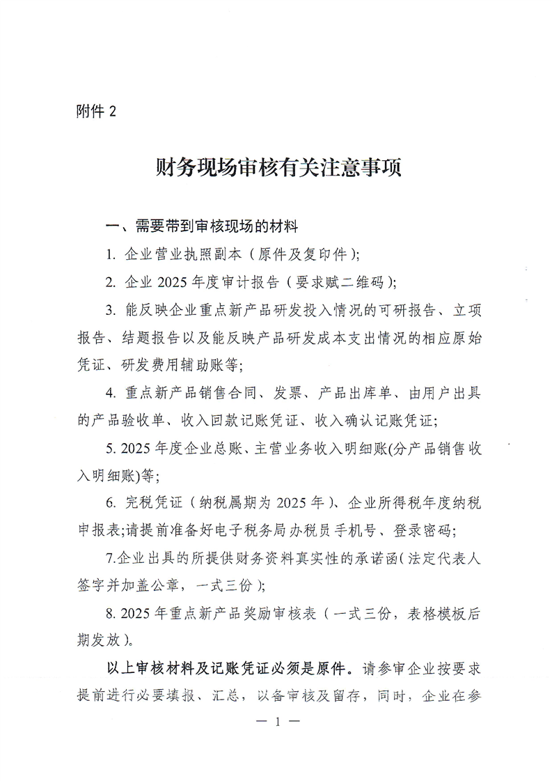
关于开展2026年黑龙江省重点新产品奖励政策兑现的通知

发布时间:2026.03.19
发布部门:黑龙江省工业和信息化厅

 

原文链接: http://gxt.hlj.gov.cn/gxt/c106958/202603/c00_31925597.shtml
上一篇:关于印发《青岛市机械行业稳增长工作方案》的通知
下一篇:关于组织开展湖南省传统优势食品产区申报工作的通知
更多内容
  • 《药品经营许可证》(零售)换发公示(第20240005号)
  • 天津市2024年第5批入库科技型中小企业名单公告
  • 转发《广东省科学技术厅广东省财政厅国家税务总局广东省税务局关于组织开展广东省2025年高新技术企业认定工作的通知》的通知
  • 中山市工业和信息化局关于公布中山市中小企业数字化转型城市试点(省级)第四批数字化牵引单位名单的通知
  • 南京市《医疗器械经营许可证》(批发)申领公示(第2024008344号)
  • 关于2025年度市级备案众创空间的公示
  • 江门市工业和信息化局关于公布江门市中小企业数字化转型城市试点第一批数字化改造项目的通知
  • 关于组织开展2025年广东省名优高新技术产品评选工作的通知
  • 工业和信息化部办公厅财政部办公厅金融监管总局办公厅关于组织开展2025年首批次新材料保险补偿资金申请和2026年资格审定工作的通知
  • 关于开展2025年杭州高新区(滨江)人工智能政策兑现工作的通知
  • 关于开展2024年度普陀区加快发展智能软件产业专项申报工作的通知
  • 温州市商务局关于推荐2026年国际性重点展会项目的通知
  • 广州开发区(黄埔区)2025年第二批优秀科技人才、精英科技人才、新秀科技人才综合评审申报指南
  • 关于上海市2025年第五批拟入库科技型中小企业名单的公示
  • 佛山市商务局关于2023年度佛山市经济高质量发展专项资金(利用外资方向)评审结果公示的通知
  • 关于浙江省2026年第一批拟推荐全国重点民间投资项目清单的公示
  • 2025年度市本级第一批拟立项项目公示通知
  • 关于2023年度市级科技企业孵化器众创空间运营评价结果的公示
  • 关于组织开展“癌症、心脑血管、呼吸和代谢性疾病防治研究”国家科技重大专项2026年度项目申报的通知
  • 云南省知识产权局关于开展2025年知识产权人才认定工作的通知
关于科策云
关于我们
用户协议
隐私政策
意见反馈
算法公示
快捷入口
高企评测
政策匹配
解决方案
智能问答
数据大屏
政策推送
项目查询
专精特新评测
网站地图
友情链接
华夏泰科
北京华夏泰科咨询集团有限公司
联系我们
  • 客服电话:400-086-8855
  • 工作时间:工作日 9:00-18:00
  • 客服邮箱:hxtkservice@techchn.cn
  • 商务合作:13810994960
  • 地址:中国苏州创业园竹园路209号2号楼-2005
  • ©2014-2024 苏州科策云科技有限公司
  • 举报电话:18811722269
  • 苏ICP备2024135086号
  • 苏公网安备32059002006075