专精特新中小企业公共服务示范平台
查企业
查政策
首页
应用中心
数字化方案
登录
|
注册

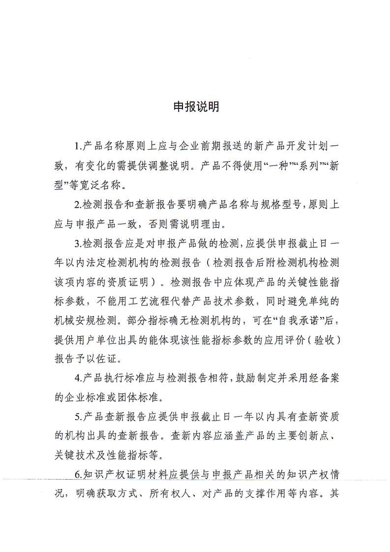
关于开展2026年黑龙江省重点新产品征集发布工作的通知

发布时间:2026.03.27
发布部门:黑龙江省工业和信息化厅

 

原文链接: http://gxt.hlj.gov.cn/gxt/c106958/202603/c00_31928176.shtml
上一篇:北京市经济和信息化局关于印发《无人驾驶航空器核心部件名录(试行)》的通知
下一篇:肇庆市商务局关于2026—2028年度肇庆分团广交会服务机构遴选结果的公告
更多内容
  • 丰台区发展和改革委员会关于公开征集丰台区“十五五”时期重大基础设施发展建设研究服务的公告
  • 关于印发《2025年河北省工业设计中心申报指南》的通知
  • 关于2025年度济南市制造业单项冠军企业遴选认定和复核评价、首台(套)技术装备及关键核心零部件认定名单的公示
  • 关于2025年江苏省省长质量奖拟推荐申报名单的公示
  • 关于注销《医疗器械经营许可证》的公告(第2024000090号)
  • 江门市工业和信息化局关于开展2025年省级制造业当家重点任务保障专项资金(新一代信息技术和产业发展)支持电子信息产业方向项目入库的通知
  • 关于拨付2025年第四批东莞市中小企业数字化转型城市试点专项资金中小企业数字化改造项目(纺织服装鞋帽行业、食品饮料行业)资助资金的通知
  • 2026年度国家自然科学基金委员会与日本学术振兴会“希望会议”项目指南
  • 四川省关于2024年二季度至2024年三季度期间竣工投产激励项目拟支持名单的公示
  • 湖南省科学技术厅湖南省科学技术协会关于组织开展2024年湖南省专家工作站认定工作的通知
  • 关于对2025年机械、化工、冶金、劳动安全、建筑材料等专业职称评审结果的公示
  • 北京市科学技术委员会、中关村科技园区管理委员会关于北京市2025年第二批拟入库科技型中小企业名单的公示
  • 甘肃省科技厅关于公开征求《中国创新创业大赛(甘肃赛区)赛事管理及奖励办法(试行)(征求意见稿)》意见建议的通知
  • 北京市教育委员会 北京市财政局关于印发《关于加快推动北京高校基础研究高质量发展的意见》的通知
  • 重庆市农业农村委员会关于印发重庆市农业种质资源精准鉴定项目遴选方案(2026——2028年)的通知
  • 关于组织开展2025年江苏省“三首两新”认定申报工作的通知
  • 关于公布2025年第九批项目验收结论的通知
  • 漳州市商务局关于公布第十七批3C产品购新补贴活动参与企业名单的通知
  • 关于加力重点领域、重点行业、城乡基层和中小微企业岗位挖潜扩容支持重点群体就业创业工作的通知
  • 关于印发《2025年度淮北市支持制造业提质扩量增效政策实施细则》的通知
关于科策云
关于我们
用户协议
隐私政策
意见反馈
算法公示
快捷入口
高企评测
政策匹配
解决方案
智能问答
数据大屏
政策推送
项目查询
专精特新评测
网站地图
友情链接
华夏泰科
北京华夏泰科咨询集团有限公司
联系我们
  • 客服电话:400-086-8855
  • 工作时间:工作日 9:00-18:00
  • 客服邮箱:hxtkservice@techchn.cn
  • 商务合作:13810994960
  • 地址:中国苏州创业园竹园路209号2号楼-2005
  • ©2024-2026 苏州科策云科技有限公司
  • 举报电话:18811722269
  • 苏ICP备2024135086号
  • 苏公网安备32059002006075
  • 网信算备320505753435801260013号