京国动办发〔2024〕52号
各区国动办、北京经济技术开发区综合执法局,市国动办相关处和事业单位:
现将《北京市国防动员系统行政裁量权基准》印发给你们,请认真贯彻执行。
北京市国防动员办公室
2024年7月15日
(此件主动公开)
北京市国防动员系统行政裁量权基准
为贯彻落实《关于进一步规范行政裁量权基准制定和管理工作的意见》(国办发〔2022〕27号)、《关于进一步规范行政裁量权基准制定和管理工作的实施意见》(京依法行政办发〔2023〕4号)等文件精神和本市相关工作要求,规范行政裁量权行使,市国动办结合工作实际,根据相关法律法规和文件规定,进一步明确了人民防空领域行政许可、行政检查和国防动员领域行政奖励的裁量基准,制定了《北京市国防动员系统行政裁量权基准》(以下简称《基准》)。
一、行政许可裁量基准
行政许可裁量基准表(见附件1)。明确了行政许可事项的名称、设定依据、实施机关、许可条件、申请材料、审批程序、审批时限、中介服务、收费情况等内容。
二、行政检查裁量基准
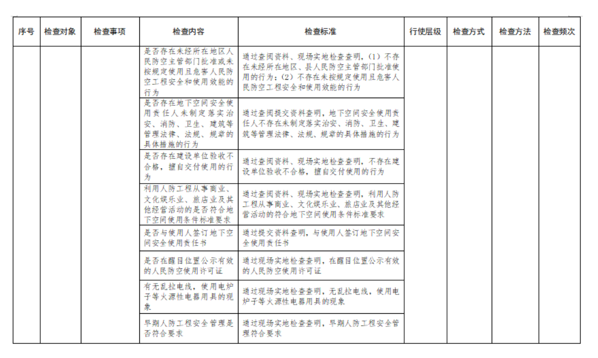
行政检查裁量基准表(见附件2)。根据行政执法“三项制度”和“双随机”检查工作要求,结合北京市国防动员系统“双随机”抽查事项清单和各领域执法检查单等,进一步明确了检查对象、检查项名称、检查内容、检查标准、行使层级、检查方式、检查方法、检查频次等内容。
三、行政奖励裁量基准
行政奖励裁量基准表(见附件3)。明确了北京市国防动员系统先进集体和先进个人的奖励事项的名称、设定依据、实施机关、办理条件、申请材料、审批程序、评选周期、中介服务、收费情况等内容。
此外,行政处罚裁量基准按照《北京市人民防空系统行政处罚裁量基准(2023版)》(京国动办发〔2023〕116号)执行。
本《基准》自印发之日起施行,由北京市国防动员办公室解释。
附件1





附件2















附件3

公报PDF

