根据《关于支持中关村科学城标准创新发展的措施》(海行规发〔2023〕5号),为做好2025年度海淀区标准创新发展专项资金申报工作,现制定本申报指南。
一、申报条件
1.注册地在海淀区的企业或社会组织,业务领域符合国家、北京市及中关村科学城产业发展方向,具有良好的经营业绩和社会贡献。
2.具有良好的诚信记录和社会声誉,信用报告中没有不良信息记录,近三年内不存在因标准和质量问题被市场监管部门查处或正在接受调查情况。
二、申报时间及受理单位
网上申报受理时间:2025年12月18日-2026年1月17日
纸质材料提交时间:2025年12月25日-2026年1月21日
受理单位:北京市海淀区市场监督管理局
三、支持类别及要求
(一)国际、国家标准制定(A类)
1.支持政策:支持在关键技术领域开展标准研制。聚焦海淀区重点产业发展需要,在科技前沿和未来产业领域开展标准攻关,鼓励具备条件的企业研制具有国际影响力、包含自主核心技术的标准。对获得批准发布的国际标准、国家标准的牵头及主要参与企业,分别给予最高不超过100万元、50万元的支持。
2.支持对象:A类支持资金的申报主体应为在海淀区注册,且具有独立法人资格的企业。
3.支持条件:
(1)申报项目应属于2024年1月1日-2024年12月31日期间获得批准发布的国际标准、国家标准。
(2)申报项目符合《“十四五”时期中关村国家自主创新示范区发展建设规划》《海淀区“两区”建设深化改革创新实施方案》《北京市海淀区国民经济和社会发展第十四个五年规划和二〇三五年远景目标纲要》确定的重点产业领域和方向,主要包括新一代信息技术、医药健康、高端装备与智能制造、新材料、新能源与节能环保、智能交通和现代服务业等。
(3)国际标准包括国际标准化组织(ISO)、国际电工委员会(IEC)和国际电信联盟(ITU)制定的标准,以及其他重要组织发布的国外先进标准。
(4)申报企业应为发布的标准文本中标准起草单位的前三名;如申报企业为科技中小企业,可放宽至标准起草单位的前五名。如同一个标准项目有超过1家海淀区企业符合申报条件时,同时符合申报条件的海淀区企业需联合申报,由1家企业牵头申请,符合申报条件的其他海淀区企业在申请表中签署同意意见和加盖单位公章。
(5)中小企业需符合《关于印发中小企业划型标准规定的通知》(工信部联企业〔2011〕300号)的划型标准。企业需具备有效期内的国家高新技术企业、科技型中小企业、创新型中小企业或专精特新中小企业资质(2023年1月1日及之后在海淀区新注册的企业除外)。尚未获得国高新资质的企业原则上应在获得支持一年内通过国高新审核并获得资质,其他企业在获得支持一年内国高新企业资质应保持有效。
(6)系列标准原则上按一个项目申请,当第一起草单位不同时,系列标准方可按多个项目申请。
(7)对于国际标准发布给予最高不超过100万元支持,对国家标准发布给予最高不超过50万元的支持。同一企业年度标准制订支持资金不超过100万元(制定国际标准的不超过150万元)。补助资金的分配和使用由申报单位与其他起草单位自行协商确定。
(8)联合申报单位同一标准项目已获得本区区级财政经费补助支持的,不再予以支持。
(二)团体标准制定(B类)
1.支持政策:支持团体标准规范优质发展。鼓励社会组织制定发布技术水平高、实施效果好且符合海淀区重点产业发展方向的团体标准,对制定发布相应团体标准的社会组织给予最高不超过20万元的支持。
2.支持对象:B类支持资金的申报主体应为登记地址在海淀,且具有团体标准制定资质的社会组织。
3.支持条件:
(1)申报项目应属于2024年1月1日至2024年12月31日实施,并在全国团体标准信息平台进行全文公开(网址:http://www.ttbz.org.cn/)的团体标准。
(2)标准内容采用了国内外先进技术成果。
(3)至少满足下列条件之一:
a.转化为国际标准。
b.转化为国家、行业标准或被国家、行业标准采信。
c.列入工业和信息化部百项团体标准应用示范项目,或在其他省部级团体标准评优中获得一定成绩。
d.标准引领与实施作用明显,在产业政策制定、行政管理、政府采购、公共管理以及检测、认证等方面工作中得到实际应用。
(4)申报主体同一申报项目已获得本区区级财政经费补助支持的,不再予以支持。
(三)承担标准化试点示范(C类)
1.支持政策:支持打造关键领域标准化试点示范项目。鼓励企业开展数字经济、智能制造、高端装备制造、现代服务业等领域国家级标准化试点示范工作。对通过国家级、市级标准化试点示范项目验收的企业分别一次性给予30万元、15万元的支持。
2.支持对象:C类支持资金的申报主体应为在海淀区注册,且具有独立法人资格的企业。
3.支持条件:
(1)申报项目于2024年1月1日-2024年12月31日通过最终考核评估或验收。
(2)国家级标准化试点示范项目为国务院标准化行政主管部门下达设立或国务院标准化行政主管部门联合国务院其他行政主管部门下达设立的,并由市市场监督管理局或市市场监督管理局联合有关部门共同申报并组织的项目;市级标准化试点示范项目为市市场监管局与市级行业主管部门联合开展的项目。
(3)试点示范项目所属领域属于海淀区政策或产业发展规划鼓励或重点支持范围。
(4)申报主体同一申报项目已获得本区区级财政经费补助支持的,不再予以支持。
(四)承担重大标准化技术支撑平台(D类)
1.支持政策:鼓励企业围绕标准试验验证、促进创新成果转化为技术标准等方面建设标准化技术支撑平台。对承担国家级质量标准实验室、国家标准验证点、国家技术标准创新基地等国家重大标准化技术支撑平台建设的企业,待平台建成后给予企业最高不超过200万元的支持。
2.支持对象:D类支持资金的申报主体应为在海淀区注册,且具有独立法人资格的企业。
3.支持条件:
(1)申报项目应属于2024年1月1日-2024年12月31日通过验收或考核评估的国家级质量标准实验室、国家技术标准创新基地;或2024年1月1日-2024年12月31日获批设立的国家标准验证点。
(2)申报主体同一申报项目已获得本区区级财政经费补助支持的,不再予以支持。
(五)承担国际标准组织工作及担任职务(E类)
1.支持政策:支持企业承担国际标准组织重要工作。对新承担ISO、IEC、ITU等国际标准组织技术机构秘书处工作的企业,在获得批准后一次性给予50万元的支持;对新担任国际标准组织或技术机构主席、副主席的专家,在被正式任命后一次性给予所在企业30万元的支持。
2.支持对象:E类支持资金的申报主体应为在海淀区注册,且具有独立法人资格的企业。
3.支持条件:
(1)申报主体于2024年1月1日-2024年12月31日期间,在ISO、IEC、ITU等国际标准组织新承担国际标准化组织技术委员会(TC)秘书处、分技术委员会(SC)秘书处相关工作,或有专家新担任主席、副主席等相关职务。担任职务的专家需在申报主体中任职并缴纳社保2年以上。
(2)申报主体同一申报项目已获得本区区级财政经费补助支持的,不再予以支持。
(六)国际性专业标准组织落驻与筹建(F类)
1.支持政策:支持国际性专业标准组织“引进来”和“走出去”。支持国际性专业标准组织技术机构或其驻华代表处落驻,落驻后分别给予最高不超过200万、100万元的支持。鼓励领军企业、社会团体聚焦科技前沿和未来产业领域培育建设国际性专业标准组织,对于批准筹建的国际性专业标准组织,给予最高不超过400万元的支持。
2.支持对象:F类支持资金的申报主体应为注册在海淀区的企业、社会团体。
3.支持条件:
(1)2024年1月1日-2024年12月31日期间在海淀区登记设立的国际性专业标准组织技术机构或其驻华代表处,或在此期间在海淀区注册成立的国际性专业标准组织。
(2)国际性专业标准组织落驻的申报主体为经境外国际性专业标准组织授权,在海淀登记设立的,承担国际标准制定、国际标准化会议组织等职责的技术机构或其承担单位,或经境外国际性专业标准组织授权,在海淀登记设立的中国代表处、办事处、联络处等代表机构。国际性专业标准组织指具有国际定位、标准被普遍应用的标准组织。
(3)国际性专业标准组织筹建的申报主体为在国际性专业标准组织筹建过程中起牵头或关键作用的企业或社会团体。国际性专业标准组织指经国务院或国务院有关行政主管部门批准设立的、具有标准制定资质的国际性组织。
(4)申报主体同一申报项目已获得本区区级财政经费补助支持的,不再予以支持。
(七)标准化人才(G类)
1.支持政策:奖励杰出标准化人才。对获得ISO、IEC等国际标准组织奖项、中国标准创新贡献奖的专家一次性分别给予20万元、10万元的支持。
2.支持对象:在海淀区的注册企业、社会团体中任职的专家。
3.支持条件:
(1)2024年1月1日-2024年12月31日期间获得ISO、IEC等国际标准组织奖项、中国标准创新贡献奖的标准化专家。
(2)ISO、IEC等国际标准组织奖项包括ISO劳伦斯·艾彻领导奖、ISO卓越贡献奖、IEC开尔文勋爵奖、IEC托马斯·爱迪生奖、IEC1906奖等,中国标准创新贡献奖包括终身成就奖、突出贡献奖、优秀青年奖等个人奖项。
(3)各类获奖专家依托所任职的企业、社会团体进行申报,需在申报企业、社会团体中任职并缴纳社保2年以上。
(4)申报专家同一申报项目已获得本区区级财政经费补助支持的,不再予以支持。
四、申报材料要求
(一)基础材料
1.《2025年度海淀区标准创新发展专项申报主体基本情况表》(线上填报并打印提交纸质材料)。
2.营业执照、社会团体登记证书等由政府部门颁发的主体资格证明文件(线上填报并提交纸质材料)。
3.标准化管理组织结构图、标准化部门人员名单及联系方式(线上提交并提交纸质材料)。
4.2024年度财务报表或审计报告(线上提交)。
5.信用报告(由具有评价资质的第三方机构提供的信用报告或信用中国网站截图,线上提交)。
申报单位如因特殊原因造成申报单位名称与标准起草单位、项目批复单位等不一致,需额外提交单位名称不一致说明与相关证明材料。
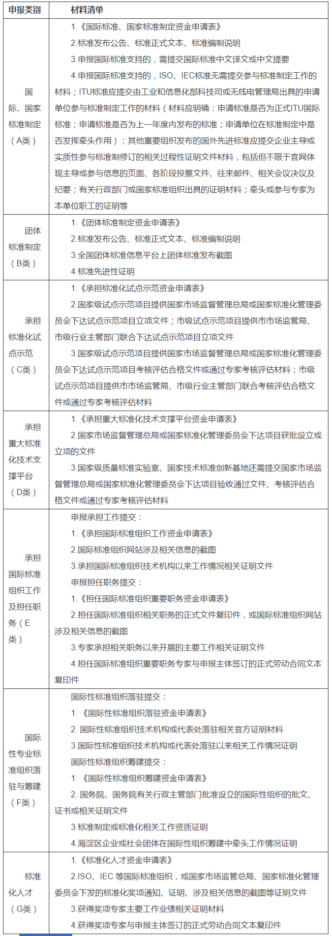
(二)分项材料清单

五、申报流程
(一)网上申报
登录北京市人民政府门户网站“政策兑现”频道(https://zhengce.beijing.gov.cn/),选择相对应的项目进行网上申报,在线填报并提交申报材料。如申报材料不属实,海淀区市场监管局将按照有关规定进行处理。
(二)提交纸质申报材料
网上申报通过审核后,按照申报类别,从网上申报系统导出并打印纸质材料,按照本指南“申报材料要求”顺序采用A4纸双面打印,胶装成册。基础材料单独成册,分项材料按申报项目单独成册(例:申报3个A类项目,每个项目相关材料单独胶装成1份,加上基础材料,共计4份材料)。封面、骑缝处加盖单位公章,“申报单位意见、盖章处”签字、盖单位公章,交至海淀区市场监管局标准化科。
六、其他事项
(一)咨询电话及时间
肖老师,联系电话:010-62346329
魏老师,联系电话:010-62347650
咨询时间:工作日9:00-11:3014:00-17:30
纸质版提交地址:海淀区万泉河路81号海淀区政府万泉河办公中心,海淀区市场监管局标准化科303办公室
(二)项目申报材料不予退回。
(三)海淀区市场监管局对本指南拥有最终解释权。
北京市海淀区市场监督管理局
2025年12月15日

