专精特新中小企业
公共服务示范平台
查企业
查政策
搜索一下
首页
应用中心
数字化方案
登录
|
注册
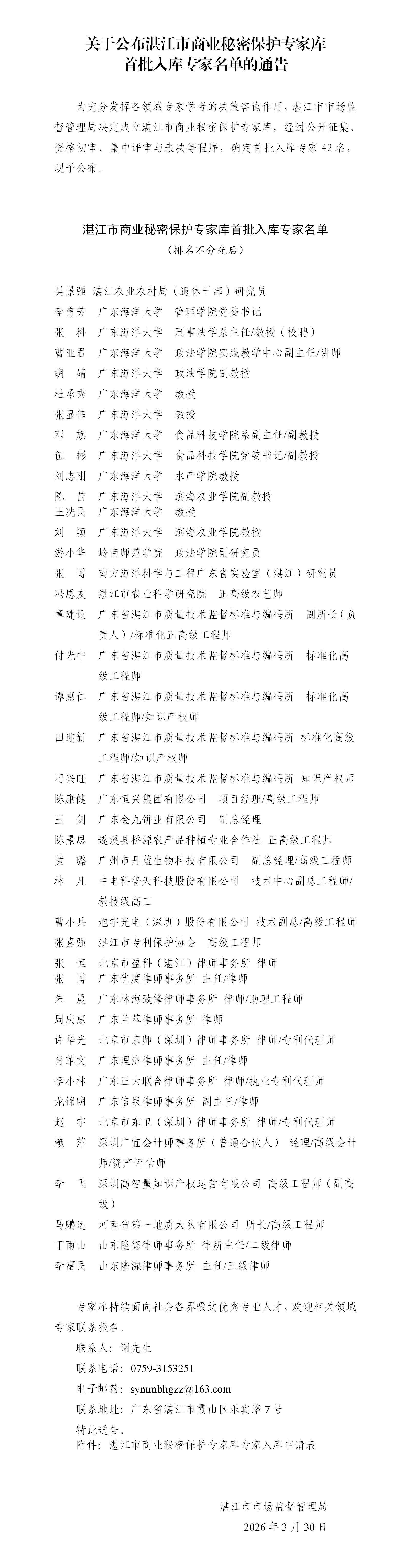
关于公布湛江市商业秘密保护专家库首批入库专家名单的通告
发布时间:2026.03.31
发布部门:湛江市市场监督管理局
附件:湛江市商业秘密保护专家库专家入库申请表.doc
关于公布湛江市商业秘密保护专家库首批入库专家名单的通告.docx
原文链接: http://zjamr.zhanjiang.gov.cn/zwdt/tzgg/content/post_2162153.html
上一篇:
自治区工业和信息化厅发展改革委财政厅市场监管厅自国资委关于2026年度智能工厂梯度培育工作的通知
下一篇:
山西省商务厅关于公开征集2025年度省级商务事业发展专项资金审核第三方机构的通知
更多内容
2025年通州区支持先进制造业产业高质量发展项目(方向3.支持开拓新型工业化场景申报)
《重庆市固定资产投资项目节能审查和碳排放评价实施办法》政策解读
省科技厅关于发布2025年“企业出题科研机构答题”专项项目申报指南的通知
重庆市巴南区商务委员会关于拟认定2025年“巴实绿居”品牌的公示
关于对长春市第五批中小企业数字化转型试点企业名单进行公示的通知
关于宁波市建筑垃圾资源化利用资格认定公告企业(第七批)的公示
2025年玉林市科学研究与技术开发计划人工智能、关键金属领域拟立项项目公示
关于印发2024年度河北省省级科技计划基础研究(自然科学基金)项目申报指南的通知
北京市科学技术委员会、中关村科技园区管理委员会关于征集2025年算力星座技术创新方向储备课题的通知
关于取消《第一类医疗器械生产备案》的公告(第2024000005号)
关于组织开展2024年度襄阳市科技计划项目验收工作的通知
渭南市工业和信息化局关于组织开展2025年国家鼓励发展的重大环保技术装备推荐工作的通知
关于中小企业数字化改造项目培育入库申报的补充通知
大鹏新区住房和建设局关于安居银叶湾府保障性租赁住房配租有关事项的通告
关于组织开展2025年滨州市技术创新中心建设工作的通知
北京市科学技术委员会、中关村科技园区管理委员会关于印发《北京市高层次创新创业人才支持计划科技新星计划管理办法》的通知
东莞市关于开展2024年广东省会展企业百强和会展项目百强认定工作的通知
中山市市场监督管理局2026年度省级市场监管管理专项资金分配方案
关于征求《杭州市富阳区全面推进一流创新生态建设加快打造科技转化首选地的行动方案(2026-2030)(征求意见稿)》意见的公告
宁波市中小企业公共服务示范平台拟奖励名单公示的通知